Organization Chart
HOME
Principles and Message
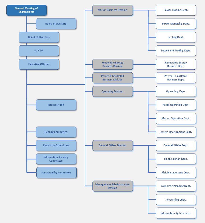
Organization Chart
(As of Dec 1, 2025)