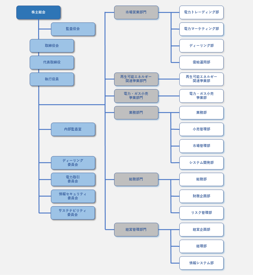
組織図
HOME
企業情報
組織図
(2025年12月1日現在)
企業情報
企業理念
代表ご挨拶
グループ概要
会社概要
組織図
沿革
アクセス